当前位置: 网站首页 > 关于我们 > 课程标准 > 正文

电子信息工程技术专业2023级课程标准

发布时间:2023-09-07 12:25:19 来源:304am永利集团  浏览次数:

 《单片机程序设计》

《虚拟仪器技术》

《电子产品组装与检测》

《单片机应用技术》

《模拟电子技术》

《数字电子技术》

《专业英语》

《通信网络技术》

《电路分析》

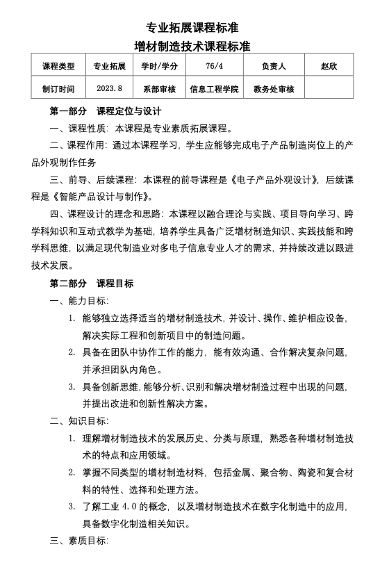
《增材制造技术》

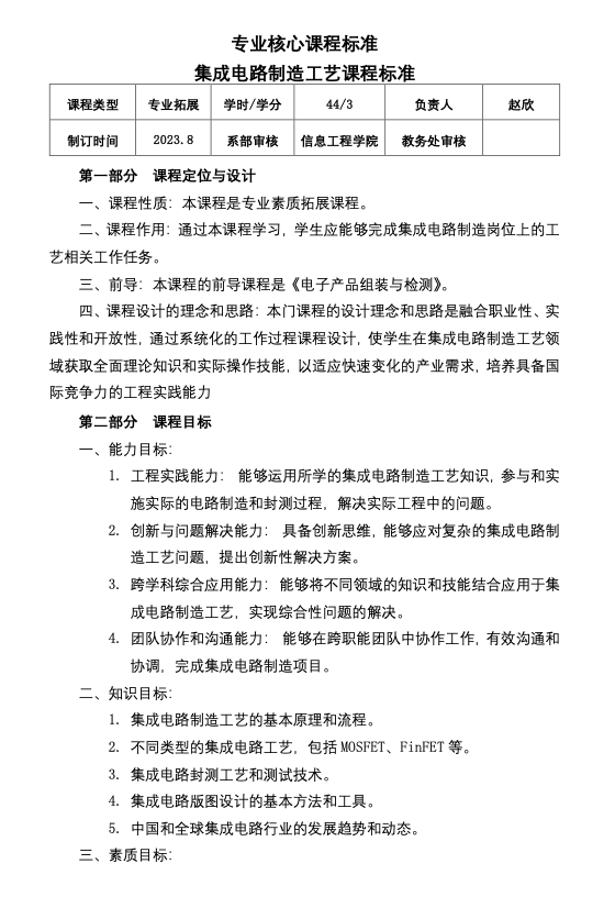
《集成电路制造工艺》