中国·永利集团(304am-VIP认证)官网-Official Platform
设为首页
|
加入收藏
|
在线咨询
|
网站地图
|
回到旧版
Toggle navigation
304am永利集团
网站首页
关于我们
304am永利集团简介
团队队伍
人才培养方案
课程标准
教材建设
专业设置
软件技术
计算机网络技术
电子信息工程技术
集成电路技术
云计算技术应用
大数据技术
教学科研
获奖证书
党团工作
学工活动
实习实训
安全制度
课程标准
304am永利集团简介
团队队伍
人才培养方案
课程标准
教材建设
当前位置:
网站首页
>
关于我们
>
课程标准
> 正文
电子信息工程技术专业2022级课程标准
发布时间:2023-02-22 18:57:19
来源:304am永利集团
浏览次数:
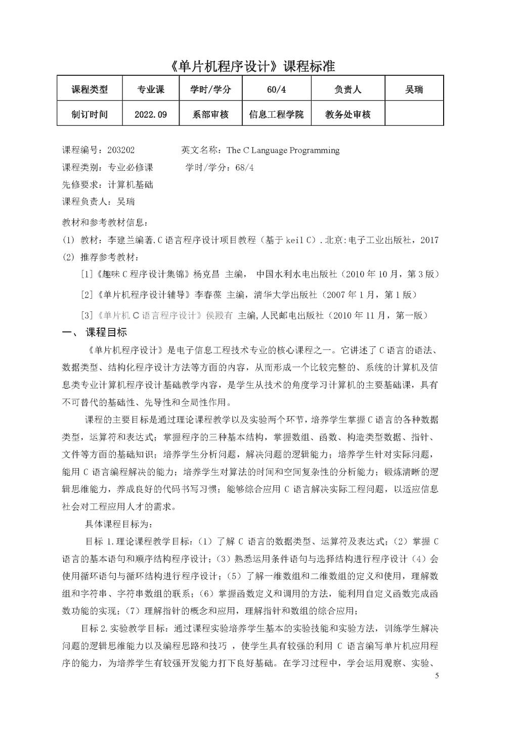
《单片机程序设计》
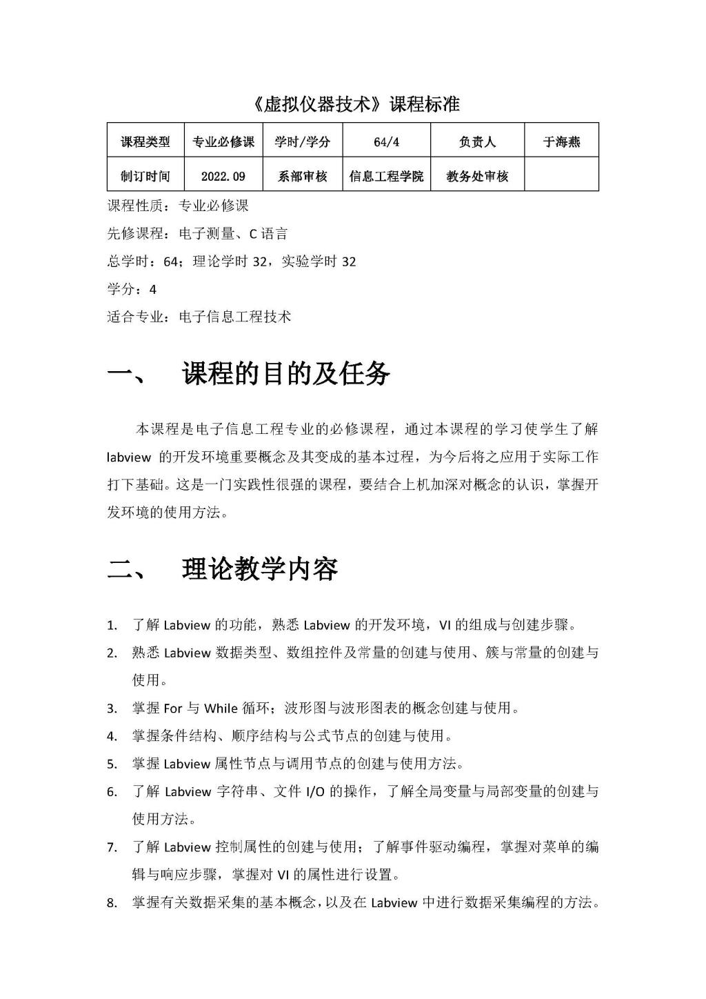
《虚拟仪器技术》
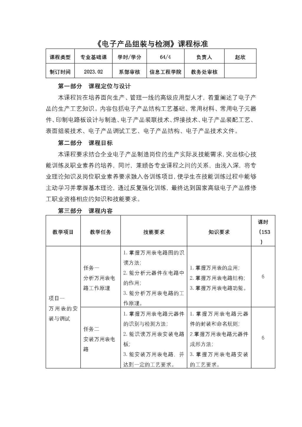
《电子产品组装与检测》
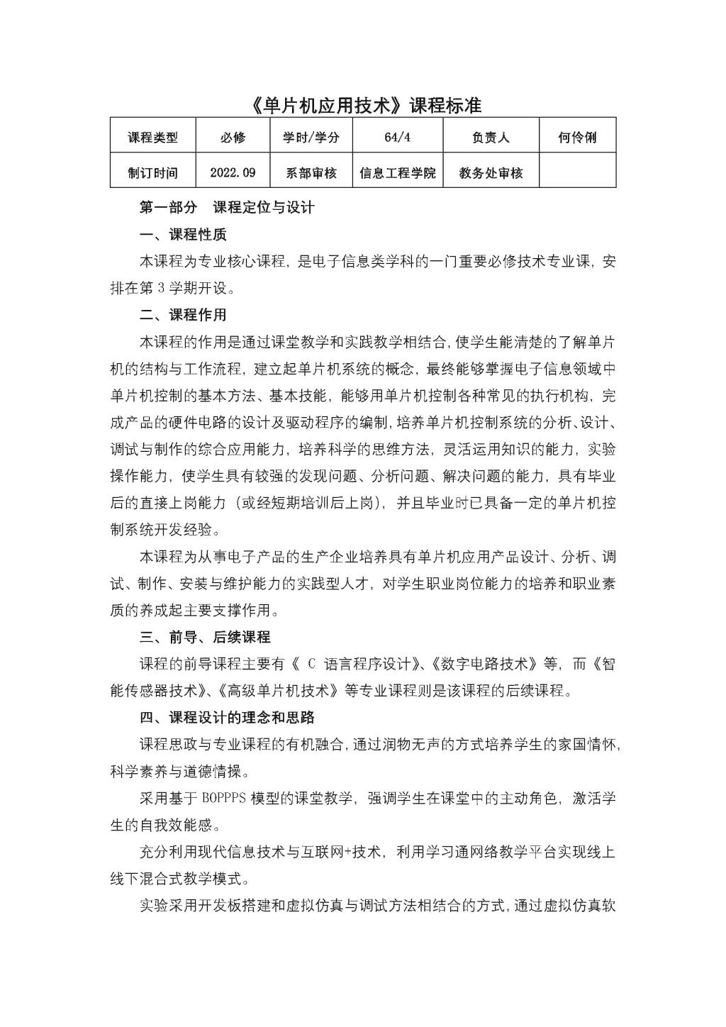
《单片机应用技术》
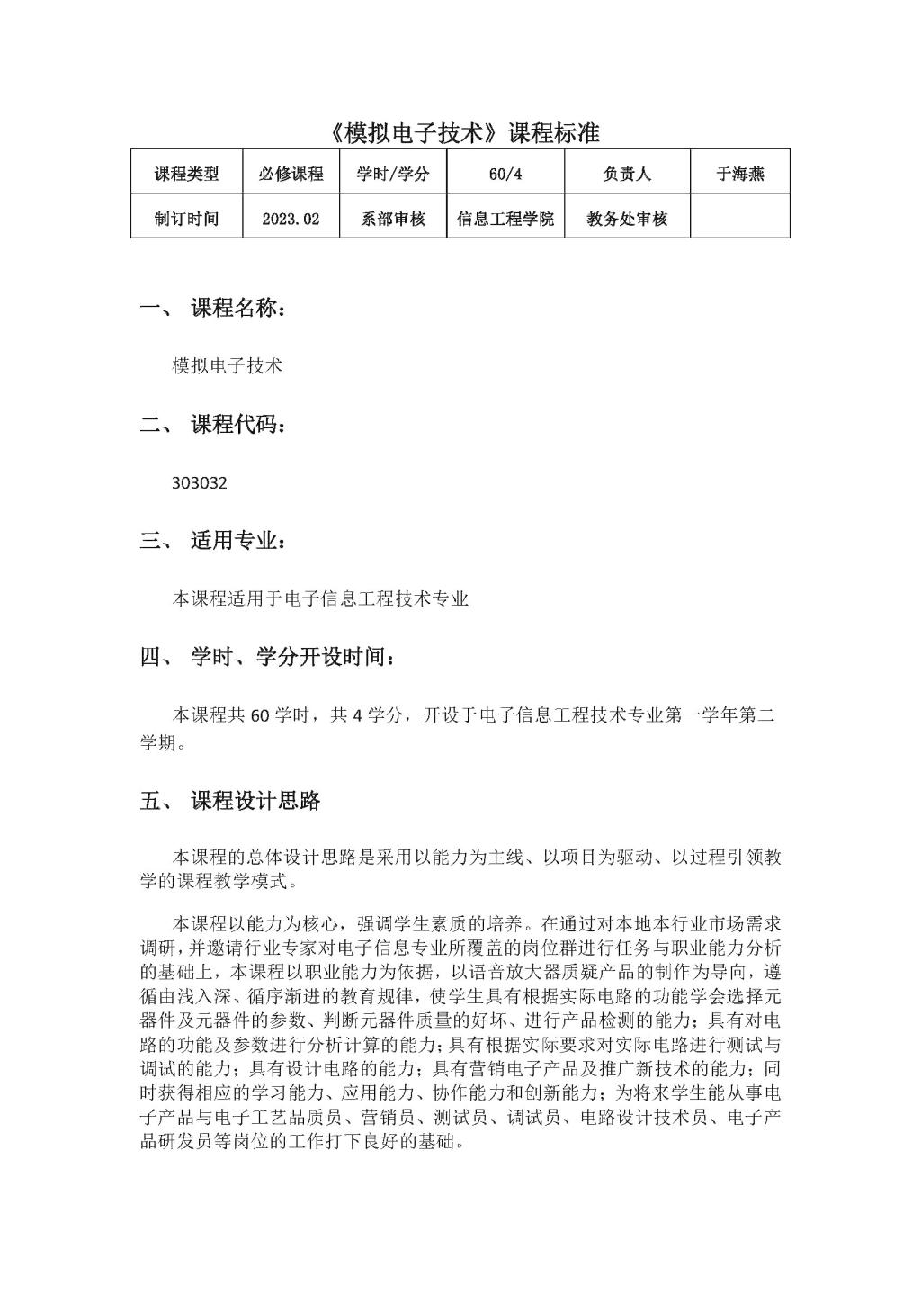
《模拟电子技术》
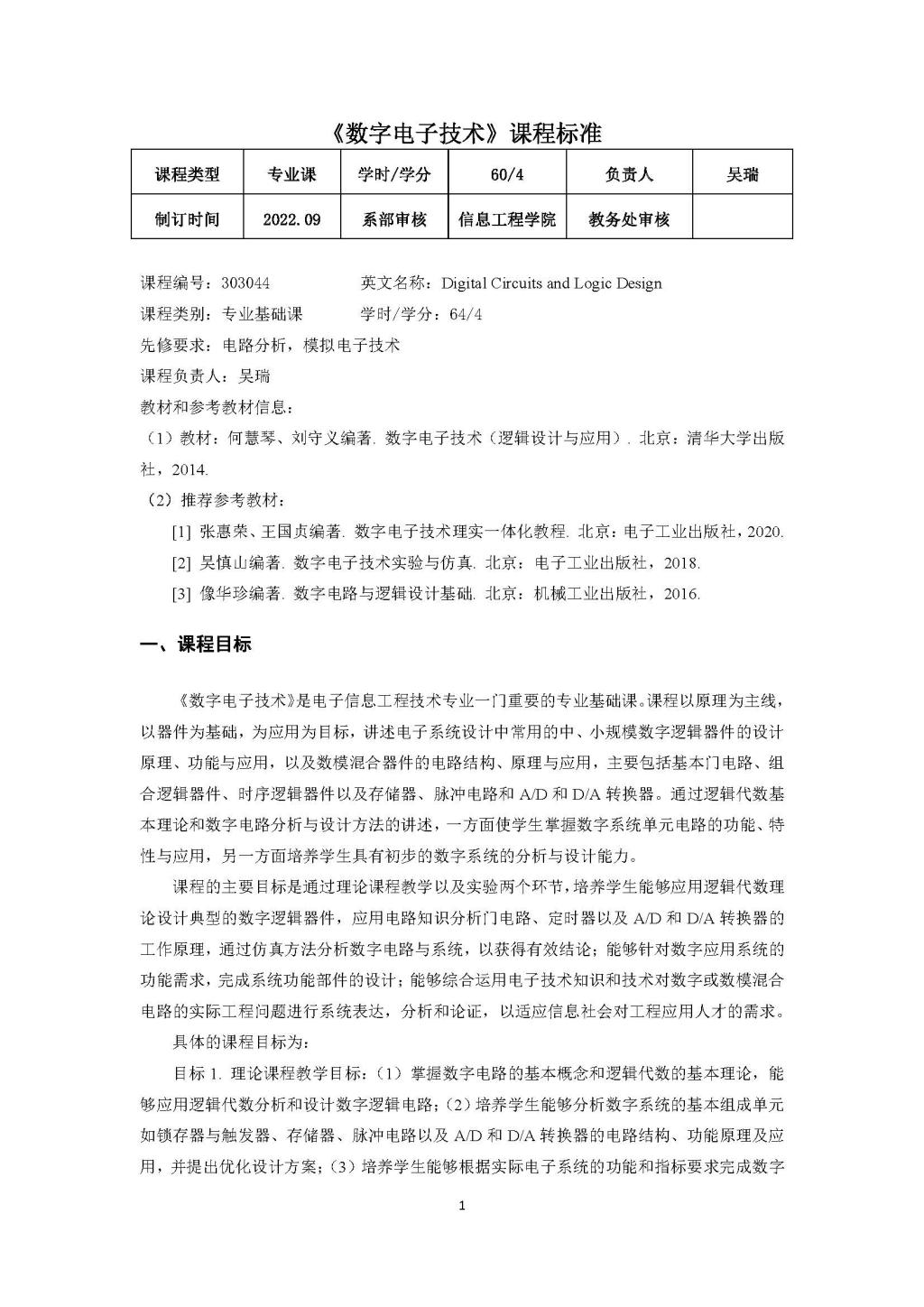
《数字电子技术》
《专业英语》
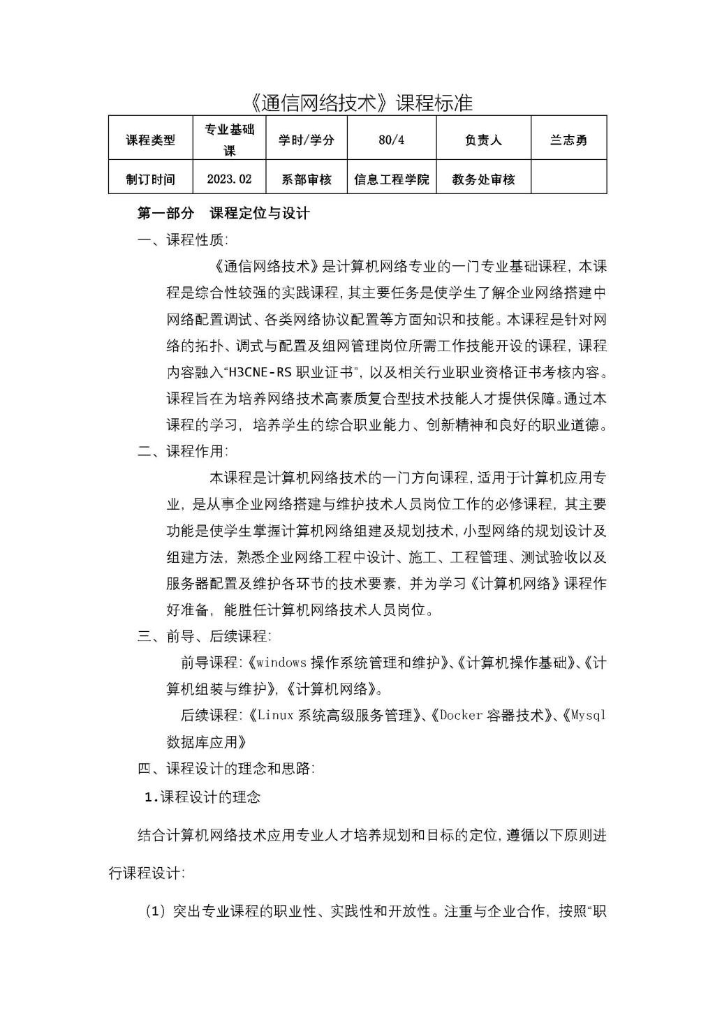
《通信网络技术》
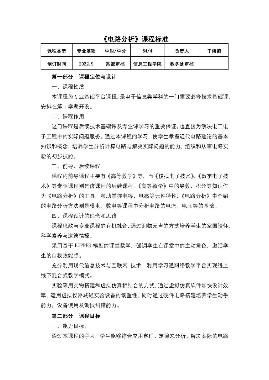
《电路分析》
附件【
《单片机应用技术》-何伶俐-课程标准.pdf
】已下载
次
附件【
《模拟电子技术》-于海燕-课程标准.pdf
】已下载
次
附件【
《通信网络技术》-兰志勇-课程标准.pdf
】已下载
次
附件【
《数字电子技术》-吴瑞-课程标准.pdf
】已下载
次
附件【
《专业英语》-何伶俐-课程标准.pdf
】已下载
次
附件【
《虚拟仪器技术》-于海燕-课程标准.pdf
】已下载
次
附件【
《电子产品组装与检测》-赵欣-课程标准.pdf
】已下载
次
附件【
《电路分析》-于海燕-课程标准.pdf
】已下载
次
附件【
《单片机程序设计》-吴瑞-课程标准.pdf
】已下载
次