中国·永利集团(304am-VIP认证)官网-Official Platform
设为首页
|
加入收藏
|
在线咨询
|
网站地图
|
回到旧版
Toggle navigation
304am永利集团
网站首页
关于我们
304am永利集团简介
团队队伍
人才培养方案
课程标准
教材建设
专业设置
软件技术
计算机网络技术
电子信息工程技术
集成电路技术
云计算技术应用
大数据技术
教学科研
获奖证书
党团工作
学工活动
实习实训
安全制度
电子信息工程技术专业介绍
软件技术
计算机网络技术
电子信息工程技术
集成电路技术
云计算技术应用
大数据技术
当前位置:
网站首页
>
专业设置
>
电子信息工程技术
>
电子信息工程技术专业介绍
> 正文
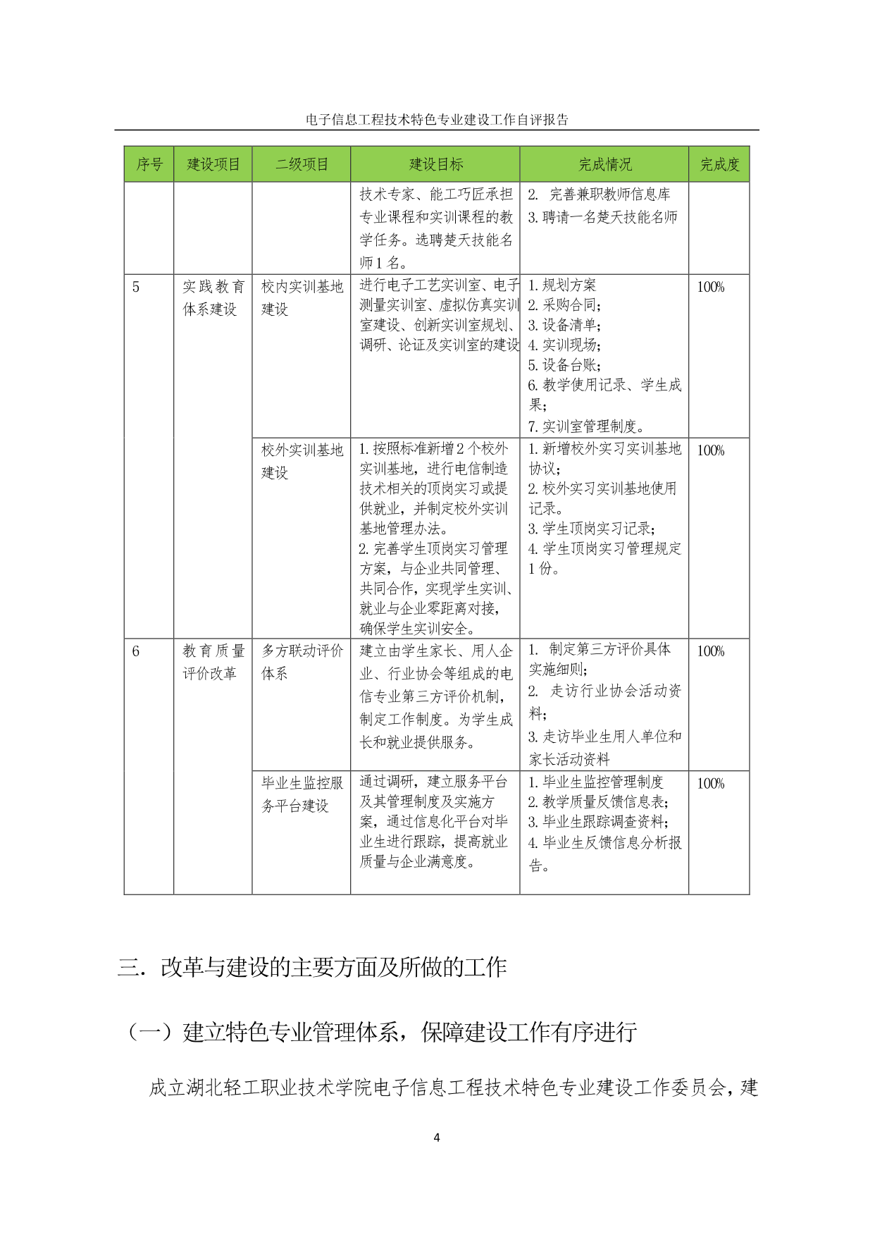
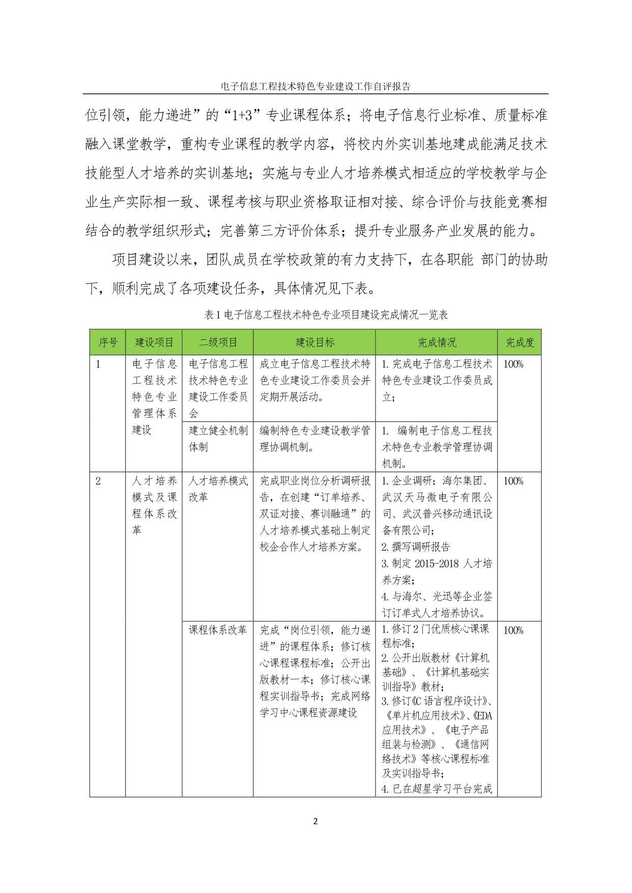
特色专业建设工作自评报告
发布时间:2019-09-09 11:49:49
来源:304am永利集团
浏览次数: