中国·永利集团(304am-VIP认证)官网-Official Platform
设为首页
|
加入收藏
|
在线咨询
|
网站地图
|
回到旧版
Toggle navigation
304am永利集团
网站首页
关于我们
304am永利集团简介
团队队伍
人才培养方案
课程标准
教材建设
专业设置
软件技术
计算机网络技术
电子信息工程技术
集成电路技术
云计算技术应用
大数据技术
教学科研
获奖证书
党团工作
学工活动
实习实训
安全制度
学工活动
当前位置:
网站首页
>
学工活动
> 正文
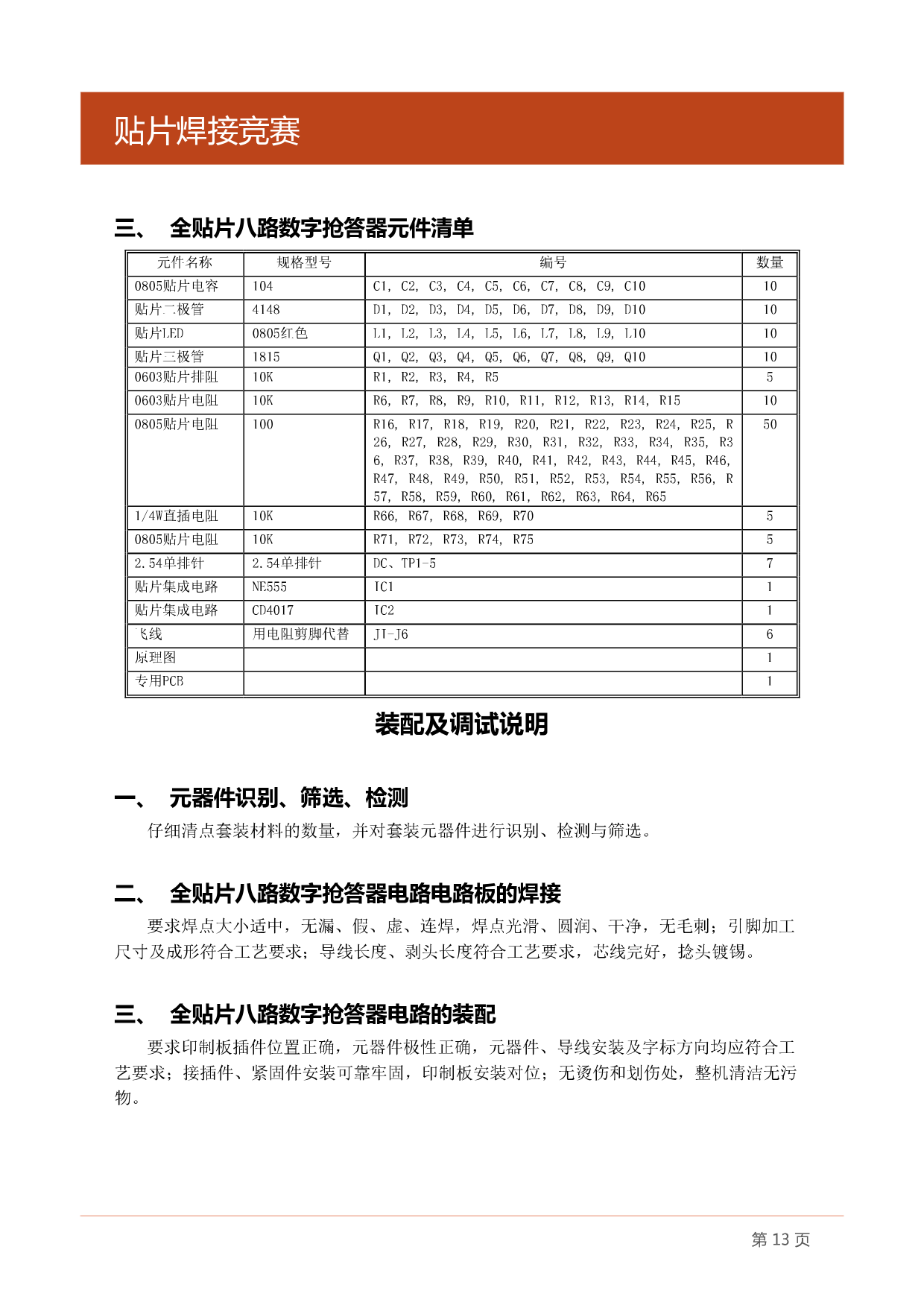
2014年信息系电子信息职业技能大赛资料汇总
发布时间:2019-07-12 22:21:18
来源:304am永利集团
浏览次数: